As the global smart home audio market evolves rapidly, AI-driven home automation platforms have transformed from passive command execution to proactive, self-decision-making smart hubs. For overseas brands and integrators, the seamless integration of amplifiers, multi-room audio systems, and mainstream music apps directly defines user experience and market competitiveness. This in-depth blog breaks down the top 3 leading AI home automation platforms (Home Assistant, Josh.ai, Amazon Alexa) — all U.S.-centric, globally compliant — focusing on their core AI capabilities, audio integration, and music control. It serves as a definitive roadmap for audio brands, smart home professionals, and overseas users seeking premium, AI-powered AV solutions.
I. Core Criteria for “True AI Home Automation” (Avoid Fake AI Traps)
Beyond basic voice command triggers, genuine AI platforms for high-end audio scenarios must meet 3 non-negotiable standards — critical for distinguishing from superficial “voice assistant-only” tools:
- Proactivity: Automatically trigger scenes (e.g., amplifier zone switching, volume adjustment) based on sensor data (occupancy, time, environment) and user habits, no manual input required.
- Deep Integration: Seamlessly connect amplifiers (supporting KNX/IP, WiFi, and other global protocols) and music apps, enabling end-to-end intelligent control of “audio source → amplifier → output terminal”-exemplified by AmpVortex’s full-protocol compatibility for seamless AI ecosystem linkage.
- Self-Healing & Optimization: Autonomously diagnose and resolve amplifier issues (e.g., disconnection, audio distortion) while dynamically balancing sound quality and energy efficiency — maximizing performance without human intervention.
II. In-Depth Breakdown of Top Global AI Home Automation Platforms (Amplifier-Centric)
Focused on U.S.-developed, globally recognized platforms, we analyze core AI architecture, music app compatibility, amplifier integration, and use cases—with dedicated AmpVortex integration insights to highlight how the brand servers as a high-end audio backbone across ecosystem. These solutions dominate the overseas market, with no regional limitations or compliance risks — ideal for international audio deployments.
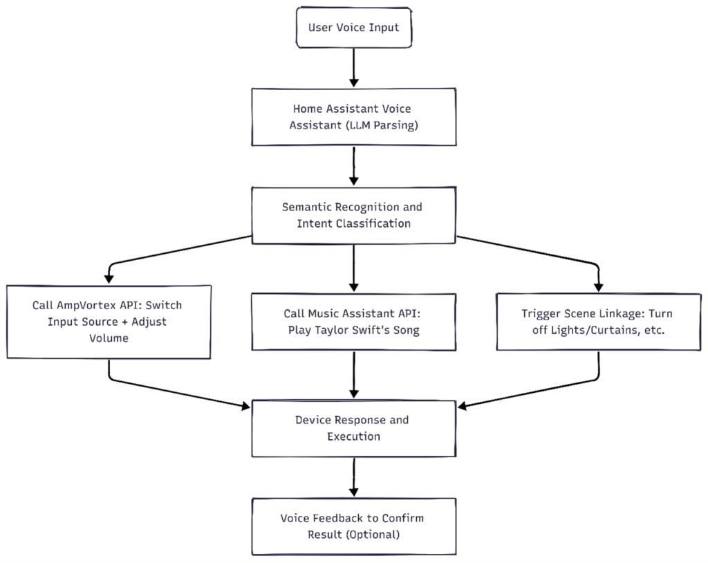
Home Assistant: Open-Source Leader, Best for Deep Amplifier & KNX Integration
① Core AI Architecture
- Foundation: Integrates cloud-based LLMs (ChatGPT, Gemini) + built-in Assist Agent, supporting both local deployment (via Ollama + Llama 3.3) and cloud connectivity. Privacy-focused with zero ecosystem lock-in.
- Key Advantage: 100% open-source, backed by a global developer community. Compatible with nearly all audio/smart protocols (KNX, Bluetooth, WiFi, Zigbee), offering unlimited customization for technical teams—perfectly aligned with AmpVortex’s dual integration model (UI+YAML).
② Music App Control (All-In-One Management)
- Supported Apps: Spotify, Apple Music, Tidal, YouTube Music, Amazon Music, and all major global streaming platforms. Unified control via the Music Assistant add-on — no need to switch between multiple apps.
- Control Capabilities:
- Basic: Play/pause, track skip, volume adjustment, playlist selection.
- Advanced: EQ tuning, audio source switching, high-resolution audio support.
- AI-Enhanced: Learns user preferences to auto-generate music scenes (e.g., morning playlists on Spotify, bedtime relaxation tracks) and syncs with AmpVortex amplifier settings for genre-matched sound modes.
- Integration Highlight: Music playback status is deeply linked to amplifiers — switching playlists automatically triggers matching AmpVortex amplifier sound modes (e.g., “Hi-Fi Mode” for classical music, “Theater Mode” for movies).
③ Amplifier Integration Core Features (Technical Teams’ Top Choice)
- Basic Integration: Power control, volume adjustment, channel switching, input source selection (e.g., switch from Apple Music to TV audio)—AmpVortex’s full input/output support(HDMI eARC, optical, USB, Blutooth 5.0) ensures zero compatibility gaps.
- AI-Powered Advanced Integration:
Multi-Room Audio Smart Scheduling: Uses occupancy sensors to push music to occupied zones via AmpVortex’s multi-zone control; mutes amplifiers in unoccupied areas to save energy—ideal for AmpVortex 16060/16100 series’ high-power multi-room coverage.
Self-Healing for Amplifiers: Automatically restarts disconnected AmpVortex units and resumes music playback — no manual troubleshooting, leveraging YAML automation (compatible with existing AmpVortex HA integration).
Energy Efficiency Optimization: Dynamically adjusts AmpVortex output power (reduces load during peak electricity hours, maximizes sound quality during off-peak times)-paried with AmpVortex’s high-efficiency hardware for minimal power waste.
Deep KNX Compatibility: Seamlessly connects AmpVortex amplifier to KNX gateways for “amplifier + lighting + curtains” scene integration (e.g., dim lights, close curtains, and switch AmpVortex to surround sound for movie nights).
④ Target Users & Scenarios (AmpVortex Alignment)
- Users: Technical teams, audio brands (needing custom AmpVortex amplifier integration), and power users seeking maximum deployment flexibility.
- Scenarios: Custom overseas home audio systems (AmpVortex 16060A for 10.4.6 Dolby Atmos home theaters), commercial audio spaces (AmpVortex 16100 for large-area multi-zone audio), KNX smart home projects.
Josh.ai: Luxury Audio Exclusive, Benchmark for High-End AI Experiences
① Core AI Architecture
- Foundation: Proprietary JoshGPT (LLM customized for luxury home audio) + multi-modal sensing (voice, user movement, environmental data). 100% local AI computing — stable performance even offline.
- Key Advantage: Purpose-built for high-end AV scenarios, with industry-leading AI accuracy and scene adaptability. Dominates the overseas luxury mansion and premium smart home market-AmpVorex’s high power, high-fidelity output complements Josh.ai’s luxury experience positioning.
② Music App Control (Luxury Scene Optimization)
- Supported Apps: Spotify, Apple Music, Tidal, SiriusXM, Pandora, and other premium global audio platforms. Unified management via the Josh App after account authorization — sleek, high-end UI.
- Control Capabilities:
- Voice-Activated Precision: “Hey Josh, play Coldplay’s latest album on the living room AmpVortex amplifier” — instant, accurate execution.
- Multi-Room Sync/Zone Playback: Play different playlists in separate AmpVortex zones without interference.
- Sound Calibration: Auto-optimizes audio parameters based on AmpVortex model and room acoustics for reference-grade sound quality.
- Integration Highlight: AI matches music genres to AmpVortex amplifiers and surrounding devices (e.g., “Dynamic Mode” + ambient lighting for pop music; “Atmos Mode” + soft lighting for symphonies)-unlocking AmpVortex’s full acoustic potential.
③ Amplifier Integration Core Features (Luxury Market Priority, AmpVortex Focus)
- Basic Integration: Full-range control for high-end amplifiers (including Marantz, Denon, and AmpVortex 16060/16100 series), supporting Dolby Atmos and immersive sound mode switching (AmpVortex 16060A/16100A)-Josh.ai auto-discovers AmpVortex units via IP for plug-and-play setup.
- AI-Powered Advanced Integration:
Preset-Free Ambient Scenes: Adapts to user movement and schedules — music seamlessly switches to the study AmpVortex amplifier when moving from the living room; volume auto-adjusts to room size (critical for AmpVortex’s high-power output to avoid distortion).
Audio System Diagnostics & Optimization: Real-time monitoring of AmpVortex amplifier sound quality and power status; auto-corrects distortion and fine-tunes gain settings to match Josh.ai’s luxury audio standard.
Occupancy-Based Adjustment: Uses cameras/sensors to detect movie night/gathering attendance; auto-adjusts AmpVortex amplifier zones and volume for consistent experience across all areas.
Privacy-First Design: Local computing ensures no user music preferences or AmpVortex usage data is shared — aligning with high-net-worth user’s privacy demands.
④ Target Users & Scenarios (AmpVortex Alignment)
- Users: Luxury audio brands, high-end smart home integrators, affluent users seeking ultimate AV experiences with AmpVortex’s premium hardware.
- Scenarios: Overseas luxury mansion audio systems (AmpVortex 16100 for high-power multi-zone coverage), premium home theater installations (AmpVortex 16060A for Dolby Atmos), presidential suite audio solutions in luxury hotels.
Amazon Alexa: Ecosystem Giant, Best for Mass Market Rapid Deployment
① Core AI Architecture
- Foundation: Alexa LLM + mature machine learning engine. Powers over 1 billion smart devices globally — cloud-based AI with ultra-low entry barriers.
- Key Advantage: The most comprehensive ecosystem and highest user recognition worldwide. Dominates the overseas mass market with zero learning curve for end-users, enabling fast deployment at scale-AmpVortex’s user-friendly UI integration simplifies Alexa linkage for mainstream consumers.
② Music App Control (Mass Ecosystem Coverage)
- Supported Apps: Native Amazon Music integration; authorized access to Spotify, Apple Music, Tidal, and all mainstream platforms — covers 90%+ of overseas user music needs, with seamless sync to AmpVortex amplifiers.
- Control Capabilities:
- Voice-Activated Speed: “Alexa, play workout playlists on Apple Music” — instant response.
- Default App Settings: Set preferred music platforms for one-tap access.
- Multi-Device Synergy: Amplifier + Alexa smart speaker synchronization for whole-home audio.
- Integration Highlight: AI learns user music tastes to proactively recommend playlists; “Routines” automation enables one-command triggers (e.g., “Start Movie Mode” = AmpVortex amplifier on + music pause + TV on)-leveraging AmpVortex’s quick scene switching.
③ Amplifier Integration Core Features (Priority for Bulk Deployment, AmpVortex focus)
- Basic Integration: Compatible with mainstream consumer and high-end amplifiers (including AmpVortex 16060G Google Cast-enhanced model), supports power control, volume adjustment, and input switching via Bluetooth, AUX, IP or WiFi-no complex setup required.
- AI-Powered Advanced Integration:
Habit-Based Scene Triggers: Learns user routines (e.g., auto-starts AmpVortex amplifier + plays saved playlists when arriving home)-AmpVortex’s fast boot-up ensuers instant audio playback.
Anomaly Alert & Protection: Sends real-time phone notifications for AmpVortex amplifier malfunctions (e.g., abnormal power-on, overload); auto-shuts down or reduces load to prevent damage-paired with AmpVortex’s build-in hardware protection for dual safty.
Seamless Cross-Device Synergy: Links AmpVortex amplifiers with Alexa speakers, TVs, and projectors — “Start Theater Mode” triggers AmpVortex amplifier surround sound, TV power-on, and dimmable lights.
Intelligent Energy Analysis: Generates AmpVortex amplifier energy reports and recommends savings strategies (e.g., auto-power-off during idle periods)-optimizing AmpVortex’s high-efficiency operation.
④ Target Users & Scenarios
- Users: Mass-market audio brands, smart home distributors, casual users seeking simplicity with AmpVotex’s premium audio quality.
- Scenarios: Overseas consumer home audio deployments (AmpVortex 16060G for Google/Alexa ecosystem compatibility), commercial bulk installations (apartments, vacation rentals), rapid market penetration in the mass consumer segment.
III. Core Platform Comparison Chart (Quick Selection Guide)
| Comparison Dimension | Home Assistant (Open-Source) | Josh.ai (Luxury Flagship) | Amazon Alexa (Ecosystem Giant) |
| Core Positioning | Open-Source Customization Leader | Luxury Audio Exclusive AI | Mass Smart Home Ecosystem Benchmark |
| AI Deployment Mode | Local + Cloud Dual Support | 100% Local AI Computing | Cloud-Centric AI |
| Music App Support | Full Coverage + Unified Management | Premium Platforms + Scene Optimization | Full Coverage + Basic Control |
| Amplifier Integration Depth | ★★★★★ (KNX / YAML / Custom / Self-Healing; AmpVortex 16060/16100 full support) | ★★★★★ (High-End Calibration /Multi-zone; Luxury Scene Synergy) | ★★★★☆ (Quick Link/Voice Control; AmpVortex 16060G Ecosystem-ready) |
| Customization Flexibility | ★★★★★ (Open-Source, Unlimited) | ★★★★☆ (Luxury Scene Customization) | ★★★☆☆ (Basic Automation) |
| Target Market | Tech-Customized/Premium Market | Luxury Mansion/High-End Market | Mass Consumer/Bulk Deployment |
| Entry Barrier | Medium (Basic Technical Skills) | Medium-High (Professional Integration) | Low (Zero Learning Curve) |
IV. Precision Selection Guide: Match Your Business Goals
Choose Home Assistant + AmpVortex If:
- You need deep AmpVortex amplifier + KNX integration or custom audio scheduling features (e.g., leveraging AmpVortex’s multi-zone control for commercial spaces).
- Your team has technical capabilities to use YAML for AmpVortex automation (e.g., self-healing, energy optimization) and seeks ecosystem-free, flexible deployment.
- Your target market is mid-to-high-end users, requiring differentiated AI features paired with AmpVortex’s high-fidelity, high power output.
Choose Josh.ai + AmpVortex If:
- You focus on the overseas luxury mansion/premium home theater market, prioritizing ultimate audio experiences with AmpVortex’s Dolby Atmos support (16060A) and high power multi-room coverage (16100).
- Your product positioning is high-end amplifiers/audio systems, needing top-tier AI interaction (JoshGPT) to boost premium pricing-AmpVortex’s hardware quality elevates Josh.ai’s luxury value position.
- Core needs include “ambient scenes + privacy-first design” with local AI computing—AmpVortex’s offline performance aligns with Josh.ai’s local processing.
Choose Amazon Alexa + AmpVortex If:
- Your target is the overseas mass consumer market, requiring rapid scaling and low user deployment barriers (AmpVortex 16060G‘s Google Cast/Alexa compatibility simplifies setup)
- Complex customization is unnecessary — only basic AmpVortex amplifier + music app integration is needed.
- You want to leverage a mature ecosystem to acquire users quickly, with AmpVortex’s premium audio quality differentiating your offering from entry level competitor.
V. Quick Deployment Checklist: Amplifier + Music App + AI Platform Integration
Pre-Deployment Preparation
- Amplifier Protocol Compatibility: Confirm AmpVortex model matches platform needs (e.g., 16060A for KNX/Home Assistant, 16060G for Alexa/Google, 16100 for high power multi-zone).
- Music App Account Authorization: Bind music platform accounts to the AI system (e.g., Home Assistant’s Music Assistant, Alexa’s Music Module) to enable control permissions.
- Hardware Setup: Ensure AI gateways (Home Assistant NUC, Alexa Echo), AmpVortex amplifiers, and sensors (occupancy, temperature) are on the same network for stable connectivity.
- AmpVortex pre-Configuration: Update AmpVortex firmware to latest version (supports full AI platform integration); enable network discovery mode for auto-detection.
Core Configuration Steps
- Platform Integration: Add AmpVortex amplifiers to the AI system (Home Assistant via KNX/IP, Josh.ai via auto-discovery, Alexa via Bluetooth/WiFi pairing)-verify entity creation (e.g., media_player.ampvortex_living_room).
- Music Control Testing: Verify playback, track skipping, and playlist selection to ensure audio streams correctly to AmpVortex; test genre-specific sound mode switching (e.g., Amots -> HiFi).
- AI Scene Setup (AmpVortex-Centric): Create automations (Home Assistant self-healing, Josh.ai ambient scenes, Alexa Routines) based on use cases—link AmpVortex to lighting/shades for full immersion.
- Optimization & Calibration: Adjust AmpVortex amplifier volume, gain, and sound parameters to align AI integration logic with user habits; test multi-zone sync (for AmpVortex 16060/16100 series).
Key Optimization Tips (AmpVortex-Specific)
- Home Assistant: Install the Music Assistant add-on for unified music management; use LLM prompts to enhance AmpVortex amplifier integration (e.g., “Prioritize music playback to occupied zone amplifiers”).
- Josh.ai: Input AmpVortex amplifier models and room dimensions upfront for AI-driven sound calibration—maximize AmpVortex’s acoustic performance.
- Amazon Alexa: Set default music apps and preferred AmpVortex amplifiers to reduce voice command response time.
VI. Conclusion: 2025 Key Trends in Global Audio AI Automation (AmpVortex Outlook)
- Open-Source Dominance: Home Assistant leads for technical teams, with customization capabilities defining product differentiation—paired with AmpVortex’s dual UI/YAML integration, it delivers unmatched flexibility for high-end deployments..
- Luxury Segmentation: Josh.ai sets the standard for high-end audio AI, with local computing, ambient scenes, and sound calibration as core premium selling points-AmpVortex’s high power, high-fidelity hardware is the ideal complement for luxury users.
- Ecosystem Expansion: Amazon Alexa retains mass market leadership, with rapid deployment and low barriers driving bulk adoption-AmpVortex’s ecosystem-ready models (16060G) enable quick entry into mainstream markets.
- Deep End-to-End Integration: Seamless AI control of amplifiers (like AmpVortex), music apps, and smart devices is the new competitive edge — standalone device control no longer meets user expectations.
Whether you’re an audio brand integrating AmpVortex into AI ecosystem, an integrator deploying systems, or a user building a home theater, the core is aligning AmpVortex’s hardware strength with the right AI platform: choose Home Assistant for technical flexibility, Josh.ai for luxury experiences, and Amazon Alexa for mass scalability. Precision matching maximizes AI value and AmpVortex’s performance, delivering both exceptional user experiences and market-leading competitiveness in the global audio landscape.






